
A. Pendahuluan
Hasil penelitian Kodam VI/Mulawarman, yang telah diseminarkan secara nasional pada tanggal 12 Juli 2012 lalu, di Balikpapan; salah satu isu strategis yang diangkat adalah upaya percepatan pembangunan di kawasan perbatasan, diantaranya mengusulkan peningkatan status Badan Nasional Pengelola Perbatasan (BNPP) dan Badan Pengelola Perbatasan Daerah (BPPD), yang semula hanya sebagai “koordinator” pelaksanaan pembangunan perbatasan, menjadi “Badan Otoritas Khusus Pengelola Perbatasan”. Dasar pemikirannya adalah selama ini keterlibatan banyak Instansi Pemerintahan untuk turut berperan aktif dalam pembangunan kawasan perbatasan, sesuai tugas dan fungsinya; berdampak terhadap pemborosan biaya dan sasarannya menjadi tidak fokus (Tim Peneliti KODAM VI/MLW, 2012; 19)
Disisi lainnya fungsi koordinatif secara teoritis hanya memberikan arahan program pembangunan dan memantau pelaksanaan program dilapangan – selanjuntnya menyampaikan masukan (feed back) sebagai langkah penyempurnaan program pembangunan tahun berikutnya, tanpa ada kekuatan untuk memberikan “tekanan” bagi Instansi Pemerintah terkait; apakah harus melaksanakan atau tidak program dimaksud. Acapkali fungsi koordinatif hanya sebagai upaya menghimpun masukan dan memberikan usulan, yang masih perlu diproses lebih lanjut oleh Instansi terkait – disesuaikan dengan dokumen perencanaan formal yang dimiliki maupun kemampuan keuangannya. Disinilah permasalahan prinsip dari fungsi koordinatif yang dibebankan pada BNPP/BPPD. Sementara upaya percepatan pembangunan di kawasan perbatasan sudah merupakan suatu keharusan yang tidak dapat ditunda.
Penyajian tulisan ini bertujuan untuk; (a) memberikan penekanan terhadap arti pentingnya perluasan peran institusional Badan Pengelola Perbatasan, terutama BPPD, dengan memperhatikan beberapa faktor pendukungnya, seperti kondisi kawasan; dan (b) memberikan tinjauan yuridis formal terhadap perluasan peran institusional bagi BPPD untuk melaksanakan fungsi pelaksanaan (implementatif), yang sifatnya temporer dan residual.
B. Relevansi Badan Ororita Khusus – Perluasan Kewenangan
Pembentukan Badan Otoritas Khusus Pengelola Perbatasan dasar pemikirannya sangat realistis, karena realitas di lapangan acapkali terjadi lemahnya peran dari fungsi koordinatif BNPP/BPPD; disebabkan setiap Instansi berkepentingan untuk melaksanakan peran dan fungsi sektoral-nya dengan baik, serta berkepentingan untuk mencapai sasaran program yang sudah tertuang dalam RPJM Nasional/Daerah dan RENSTRA sektoral-nya masing-masing, walaupun kesepakatan wilayah (spasial) pembangunannya sama, yaitu di kawasan perbatasan.
Peran koordinatif dilingkungan Instansi Pemerintahan bercirikan 2 (dua) hal prinsip, yaitu; (a) keanggotaannya bersifat ad hoc, sehingga keterwakilan anggota dapat berganti-ganti dalam mewakili Institusi-nya; tidak menutup kemungkinan keterwakilan tersebut tidak dalam posisi menentukan; dan (b) tidak dalam kapasitas untuk mengambil peran dan fungsi Institusi teknis yang ada. Kedua hal inilah menjadikan Institusi yang memiliki peran/fungsi koordinatif selalu dihadapkan pada kondisi dilematis, akibat kebijakan/keputusan yang telah ditetapkan bersama; tidak dapat dilaksanakan secara efektif, karena lemahnya komitmen bersama dan ketergantungan implementasi pada Instansi teknis terkait.
Merujuk pada pemikiran James A. Champy (dalam Frances Hesselbein et al, 1997; 9-10); sebenarnya dimungkinkan bagi Institusi Pemerintah untuk melakukan reengineering, yaitu melakukan perubahan pola kerja institusi; tidak selalu bertumpu pada fungsi, tetapi mengikuti proses yang dapat melewati batas-batas fungsional. Dalam konteks BPPD, perubahan ini dapat berdampak terhadap upaya untuk melakukan perluasan fungsi (reinventing), yang pada tahap awalnya diindikasikan dengan perubahan dalam struktur organisasi yang memungkinkan untuk bertindak sebagai pelaksana (eksekutor) program pembangunan dalam cakupan kawasan tertentu (“perbatasan”).
Permasalahannya; perubahan status Institusi BNPP/BPPD, yaitu memiliki peran/fungsi koordinatif – implementatif, tidak hanya terkait dengan perubahan aturan hukum (yurisdiksi) institusional-nya saja, namun lebih dari itu, yaitu ada kaitannya dengan hubungan kerja antar BNPP-BPPD-Instansi Pemerintah lainnya, baik ditingkat pusat maupun daerah, dukungan sumber daya aparatur serta penganggaran (budgeting) kegiatan; Disamping mempertimbangkan kompleksitas permasalahan perbatasan yang dihadapi, mengingat adanya perbedaan luasan spasial dan cakupan kawasan, yang terdiri kawasan perbatasan laut dan kawasan perbatasan darat.
Di Provinsi Kalimantan Timur sendiri, cakupan kawasan dimaksud terdiri dari kawasan perbatasan darat, yang berada di Kabupaten Nunukan, Malinau dan Kutai Barat, sedangkan kawasan perbatasan laut berada di Kabupaten Nunukan, yaitu di sekitar Pulau Nunukan dan Pulau Sebatik. Walaupun luas wilayah perbatasan darat lebih luas dbandingkan dengan luas perbatasan laut, namun juumlah penduduk yang berada di kawasan perbatasan laut/pesisir relatif lebih banyak (padat) – selain itu ketersediaan fasilitas layanan dasar dan infrastrukturnya lebih baik, dan dinamika kegiatan perekeno- miannya lebih baik; sebagai implikasi dari kegiatan perdagangan antara Nunukan – Tawao yang terus berkembang dengan pesat.
C. Tantangan Wilayah dan Implikasinya
Kawasan perbatasan darat dan laut yang ditangani oleh BNPP cukup luas, terutama laut – yang ada di 12 Provinsi (Cakupan Wilayah Administratif/CWA) di Inonesia, mencakup 38 Kabupaten/Kota (Wilayah Konsentrasi Pembangunan/WKP) dan 111 Kecamatan (Lokasi Prioritas). Ini merupakan tantangan yang memiliki kompleksitas cukup tinggi, tidak hanya mencakup luas wilayahnya saja (spasial), namun ada kaitannya dengan sebaran wilayahnya – dalam bentang yang cukup luas, dengan segala keterbatasan sarana transportasi, khususnya transportasi laut, sementara menurut Undang-Undang No. 26 Tahun 2007 tentang Penataan Ruang, yang selanjutnya dijabarkan lebih lanjut dalam Peraturan Pemerintah No. 26 Tahun 2008 tentang Rencana Tata Ruang Wilayah – kedua aturan hukum (yuridis) tadi dengan jelas menegaskan bahwa kawasan perbatasan merupakan kawasan strategis nasional, sehingga perlu dilakukan pengelolaan kawasannya secara khusus – dalam rangka menjaga kedaulatan Negara; dan ini dipertegas kembali dengan terbitnya Undang-Undang No. 43 Tahun 2008 tentang Wilayah Negara.
Pengalaman lepasnya Pulau Sepadan dan Ligitan merupakan pelajaran yang sangat berharga, yang sampai saat ini masih menyisakan masalah, karena pihak Malaysia mulai dengan versi masalah yang lain – masalah zona ekonomi eksklusif disekitar wilayah Pulau Ligitan dan Sepadan; berbenturan dengan kepentingan Indonesia sendiri. Ini baru menyangkut masalah perbatasan di laut; Belum lagi masalah perbatasan darat di Kalimantan Timur dan Kalimantan Barat dengan Malaysia, NTT dengan Timor Leste serta Papua dengan PNG – masih terdapat beberapa titik batas wilayah (demarkasi) yang belum ada kesepakatan final – outstanding boundary problems (OBP).
Sejarah telah membuktikan bahwa masalah pengelolaan kawasan perbatasan merupakan hal prinsip, secara de facto lepasnya Pulau Sepadan dan Ligitan – karena pihak Malaysia sudah lebih dulu “mengelolanya”. Kita tidak ingin masalah ini terulang kembali; pepatah bijak mengatakan “belajarlah dari sejarah” dan “jangan lupakan sejarah”. Keberadaan BNPP dan BPPD sudah merupakan langkah yang tepat – sebagai institusi yang secara khusus mengelola pembangunan dan pembinaan masyarakat di kawasan perbatasan; namun masalahnya adalah keterbatasan wewenang.
Apabila mempertimbangkan secara bijak kompleksitas permasalahan pengelolaan kawasan perbatasan, dengan segala implikasinya, baik dilihat secara sosial-ekonomi, politis dan pertahanan/keamanan, pembentukan Badan Otoritas Khusus adalah relevan, tanpa harus membentuk institusi baru – cukup hanya memberikan perluasan kewenangan pengelolaan, tidak semata-mata hanya berwewenang sebagai koordinasi, akan tetapi ada pula kewenangan implementasi (eksekusi).
Keberadaan BNPP ditingkat pusat, dan BPPD Provinsi/Kabupaten/Kota di daerah merupakan mata rantai organisasi pemerintahan yang telah diatur kewenangannya berdasarkan Peraturan Pemerintah No. 38 Tahun 2007 tentang Pembagian Urusan Pemerintahan antara Pemerintah, Pemerintahan Daerah Provinsi dan Pemerintahan Daerah Kabupaten/Kota. Keberadaan BNPP tetap melaksanakan peran dan fungsi yang telah diatur dalam Peraturan Presiden No. 12 Tahun 2010 tentang BNPP – penekanannya ada pada fungsi koordinasi – pada tataran dearah dapat melaksanakan fungsi implementasi. Antara BNPP dan BPPD fungsi koordinasi dilaksanakan secara intens – dalam konteks pelaksanaan program pembangunan yang menjadi prioritas bersama, merujuk pada ketentuan pasal 4 Peraturan Presiden dimaksud, khususnya butir a, b, e dan f.
D. Pembentukan Badan Otoritas Khusus di Daerah – Kasus Kalimantan Timur
Bagi Provinsi Kalimantan Timur sendiri relevansi pembentukan Badan Otoritas ini adalah;
Pertama, sebagaimana telah disebutkan sebelumnya, yaitu terkait dengan luasan kawasan; mencapai ± 44.955,82 km2 (darat) atau 21,54 % dari luas daratan Kalimantan Timur seluas ± 208.657,74 km2; mencakup 19 wilayah adminstratif Kecamatan, di sepanjang garis perbatasan (border line) yang mencapai 1.038 km (dari batas Kalimantan Barat – Kalimantan Timur di Kabupaten Kutai Barat hingga Kabupaten Nunukan), yang berimplikasi kerawanan terhadap tindakan “illegal” – seperti pelanggaran batas wilayah, illegal logging, illegal trading dan human trafficking, sehingga penanganan aspek pertahanan/keamanan (security aspecs) perlu mendapatkan perhatian – guna menjaga kedaulatan Negara Kesatuan Republik Indonesia (NKRI).
Keterangan :
1) Luas wilayah daratan.
2) Jumlah penduduk tahun 2011, kecuali Kabupaten Kutai Barat merupakan jumlah penduduk tahun 2010.
Sumber : Diolah dari pelbagai sumber.
Kedua, adanya perbedaan yang cukup mencolok terhadap hasil-hasil pembangunan yang sudah dicapai di kawasan perbatasan Malaysia (Sabah dan Serawak), terutama hasil-hasil pembangunan fasilitas dasar, jaringan infrastruktur transportasi dan tingkat kesejahteraan penduduk, sehingga tingkat kemajuan sosial ekonomi relatif lebih menonjol dibandingkan kawasan perbatasan Kalimantan Timur; oleh karenanya menimbulkan dampak ketergantungan ekonomi terhadap Malaysia.
Sementara ketersediaan fasilitas dasar di kawasan perbatasan Kalimantan Timur, seperti pendidikan dan kesehatan dapat dikatakan masih minim; dan ini memberikan pengaruh terhadap upaya pembentukan sumber daya manusia yang berkualitas. Upaya pemenuhan fasilitas pendidikan dan kesehatan dihadapkan pada kendala relatif kecilnya tingkat kepadatan penduduk dan penyebaran penduduk yang cukup luas.
Ketiga, upaya membuka isolasi kawasan perbatasan harus diatasi dengan membangun infrastruktur transportasi dan komunikasi, termasuk dukungan energi kelistrikan yang berkesinambungan, sehingga dibutuhkan pembiayaan yang besar dan waktu relatif lama, karena pelaksanaannya dilakukan secara bertahap (multi years program).
Atas dasar ketiga alasan inilah, maka upaya pengelolaan aspek penciptaan kesejahteraan (welfare aspecs) – melalui percepatan pembangunan di kawasan perbatasan Kalimantan Timur harus dilaksanakan secara terintegrasikan dalam satu institusi yang diberikan perluasan kewenangan mengelola pelaksanaan teknis pembangunan – sekali lagi disini ditegaskan bahwa hakekat perluasan kewenangan tadi tidak merubah struktur kelembagaan sebagai BPPD dan masih dalam koridor hubungan kerja dengan BNPP.
E. Prinsip-prinsip Dasar Perluasan Kewenangan
Perluasan kewenangan bagi BPPD sebagai Badan Otoritas Khusus – untuk melaksanakan pula fungsi pelaksanaan (implementasi), didasarkan pada prinsip-prinsip, sebagai berikut :
1. Fungsi pelaksanaan yang melengkapi fungsi koordinasi BPPD masih ada keterkaitan (linkage) dengan program-program pembangunan yang digariskan oleh BNPP melalui penetapan rencana induk dan rencana aksi (pasal 4 huruf a Keputusan Presiden No. 12 Tahun 2010), dan sesuai dengan kewenangan daerah.
2. Pelaksanaan program tahunan yang merupakan bagian dari kesepakatan program yang mendapatkan prioritas BNPP (pasal 19, 20 ayat 2 dan 21 Keputusan Presiden No. 12 Tahun 2010).
3. Merupakan pelaksanaan program yang bersifat residual; dalam artian bahwa implikasi dari penetapan program pembangunan tersebut sebagai prioritas pembangunan di kawasan perbatasan, maka apabila tidak ada Instansi Pemerintah teknis/sektoral yang melaksanakannya (termasuk menganggarkan pembiayaannya), maka BPPD dapat mengambilalih pelaksanaannya.
4. Untuk melengkapi prinsip residual diatas, dalam pelaksanaan program pembangunan di kawasan perbatasan, menerapkan pula prinsip temporer – yang dimaksudkan sebagai pelaksanaan program yang bersifat sementara waktu; Apabila Instansi teknis/sektoral terkait sudah siap untuk melaksanakannya, maka program tersebut dapat dialihkan pelaksanaannya pada tahapan berikutnya, dan harus menjadi lebih baik lagi hasilnya.
5. Sejalan dengan prinsip temporer diatas, pelaksanaan program pembangunan di kawasan perbatasan oleh BPPD menganut prinsip rintisan – melaksanakan program prioritas yang belum pernah dilaksanakan oleh Instansi teknis/sektoral lainnya.
6. Pelaksanaan program pembangunan secara teknis didukung dengan kemampuan sumber daya Aparatur BPPD, baik secara internal maupun dukungan dari Aparatur Instansi teknis/sektoral; ini merupakan prinsip kapabilitas.
Dari keenam prinsip tersebut diatas dapat dirunut pokok pemikirannya; bahwa perluasan kewenangan BPPD masih dalam koridor yang dapat dibenarkan, karena; Pertama, program prioritas pembangunan yang dilaksanakan didukung oleh dokumen perencanaan yang merupakan strategi nasional (dibawah koordinasi BNPP). Kedua, perwilayahan pembangunan pada kawasan perbatasan yang sudah didefinisikan menurut Undang-Undang No. 43 Tahun 2008, yaitu Kecamatan di perbatasan yang telah ditetapkan sebagai Lokasi Prioritas.
Ketiga, prinsip residual dan temporer, pada dasarnya memberikan kesempatan Instansi teknis/sektoral sebagai leading sector dalam mendukung percepatan pembangunan di kawasan perbatasan – Apa yang dilakukan BPPD hanya bersifat sementara waktu, mengisi pelaksanaan program yang mendesak dan dibutuhkan masyarakat setempat. Dalam kaitan ini, tidak menutup kemungkinan bahwa program tersebut merupakan rintisan, yang selanjutnya apabila sudah cukup mapan dan berjalan dengan baik, disamping adanya kesiapan Instansi teknis/sektoral-nya, maka sudah menjadi kewajiban BPPD memberikan kesempatan untuk diambilalih – tentunya pengambilalihan ini harus ada kelanjutan pelaksanaannya dilapangan (konsistensi program) dan menciptakan hasil yang lebih baik.
F. Kelembagaan – Tinjauan Yuridis
Provinsi Kalimantan Timur dan Kalimantan Barat dapat dikatakan sebagai perintis dalam pembenukan institusi pemerintahan yang menangani pengelolaan kawasan perbatasan; Khususnya untuk Kalimantan Timur – institusi dimaksud adalah Badan Pengelolaan Kawasan Perbatasan, Pedalaman dan Daerah Tertinggal (BPKP2DT), yang dibentuk berdasarkan Peraturan Daerah No. 13 Tahun 2009 tentang Organisasi dan Tata Kerja Lembaga Lain Perangkat Daerah Provinsi Kalimantan Timur, sehingga dibandingkan dengan pembentukan BNPP, yang ditetapkan berdasarkan Peraturan Presiden No. 12 Tahun 2010, maka keberadaan BPKP2DT lebih dahulu dibentuk. Sementara itu, untuk memberikan arahan dan sekaligus menseragamkan kelembagaan BPPD, Kementrian Dalam Negeri telah menerbitkan Peraturan Menteri Dalam Negeri No. 2 Tahun 2011 tentang Pembentukan Badan Pengelola Perbatasan di Daerah, dimana pada pasal 6 dan 7 disebutkan beberapa kewenangan yang diberikan terutama kewenangan untuk melakukan koordinasi pembangunan di kawasan perbatasan – tidak berbeda dengan ketentuan Peraturan Daerah yang ada, khususnya pasal 26, yang menyebutkan tugas BPKP2DT adalah merumuskan perencanaan, pembinaan, koordinasi dan pengendaian kebijakan teknis sesuai bidang yang ada. Artinya, fungsi untuk melaksanakan kegiatan teknis pembangunan di kawasan perbatasan masih melekat secara fungsional pada Instansi Pemerintah terkait.
Permasalahannya adalah untuk menjadikan BPPD sebagai Badan Otoritas Khusus harus ada sikronisasi dengan ketentuan yang diatur dalam Peraturan Presiden maupun Peraturan Menteri Dalam Negeri sebagaimana disebutkan diatas. Oleh Mohammad Ikhwanuddin Mawardi (2009; 156-157), disebutkan bahwa terdapat 3 (tiga) alternatif kelembagaan yang mengelola perbatasan, yaitu lembaga bersifat implementatif, lembaga bersifat koordinatif serta lembaga bersifat implementatif dan koordinatif. Diantara ketiga bentuk lembaga tadi, disarankan pilihan yang tepat adalah lembaga bersifat implementatif dan koordinatif. Inilah yang seharusnya menjadi dasar pemikiran pembentukan BNPP dan BPPD.
Pada tingkat pusat (BNPP) dibentuk keanggotaannya lintas Kementrian/Lembaga Pemerintah Non Kementrian (K/L); lihat pasal 6 Peraturan Presiden No. 12 Tahun 2010, yang berfungsi untuk menetapkan kebijakan dan rencana kebutuhan anggaran serta mengkoordinasikan, mengevaluasi dan melakukan pengawasan atas pelaksanaan program pembangunan di kawasan perbatasan (ditegaskan pada pasal 3) – walaupun pada pasal 19; disebutkan bahwa adanya fungsi untuk melakukan integarasi dan sinkronisasi dalam melaksanakan tugas antara BNPP dengan Instansi Pemerintah terkait lainnya ditingkat Pusat – namun inti dari pelaksanaan fungsi BNPP adalah koordinasi (lihat pasal 21 Peraturan Presiden yang sama).
Badan Nasional Pengelola Perbatasan ini memiliki kewenangan untuk memfasilitasi kegiatan koordinatif terhadap program dan anggaran lintas sektoral (pasal 20 ayat 2); dan tidak mengambil tugas serta kewenangan K/L, mengingat fungsi implementatif masih melekat pada K/L teknis terkait. Dalam kerangka otonom daerah – perpanjangan fungsi impelementatif ini dapat digeserkan pada Instansi teknis/sektoral di daerah. Oleh Asmawi Rewansyah (2010; 152); disebutkannya bahwa dalam reformasi birokrasi, khususnya untuk meningkatkan pelayanan pada masyarakat, maka kesan birokrasi yang bersifat lebih mempercepat proses pelaksanaan program pembangunan harus diutamakan, apalagi ini menyangkut program pelayanan dasar.
Sesuai dengan amanat Undang-Undang No. 43 Tahun 2008 dan pasal 24 Peraturan Presiden Nomor 12 Tahun 2010, ditingkat daerah dibentuk lembaga yang sama untuk mengelola pembanguan di kawasan perbatasan; BPPD – dikaitkan dengan keinginan membentuk Badan Otoritas Khusus ini, maka pemberlakuannya secara efektif adalah di daerah, dalam hal ini BPP diberikan kewenangan implementatif. Keberadaan Unit Pelaksana Teknis (UPT) sebagaimana disebutkan pada pasal 13 dan 14 Peraturan Menteri Dalam Negeri yang sama, dapat dijadikan dasar rujukan untuk melaksanakan fungsi implementatif ini.
Berdasarkan uraian diatas maka pembentukan Badan Otoritas Khusus Pengelola Perbatasan di Daerah, termasuk di Kalimantan Timur sangat dimungkinkan, mengingat secara kelembagaan dasar pemikirannya sudah ada sebelum dibentuknya BNPP sendiri (lihat kembali Mohammad Ikhwanuddin Mawardi, 2009, 153-171, pokok-pokok pemikiran pembentukan kelembagaan pengelolaan perbatasan). Pembagian kewenangan antara Pemerintah Pusat dan Daerah, cukup jelas wilayah tanggungjawabnya; di Pusat (BNPP) bertindak dalam kewenangan koordinatif, sedang di Daerah (BPP) lebih pada kewenangan implementatif sebagai ujung tombak pelaksanaan pembangunan di daerah dalam kerangka otonomi. Ini dapat diartikan bahwa pembentukan badan tersebut bukan hanya sekedar wacana saja; bergantung pada komitmen bersama untuk memajukan lawasan perbatasan.
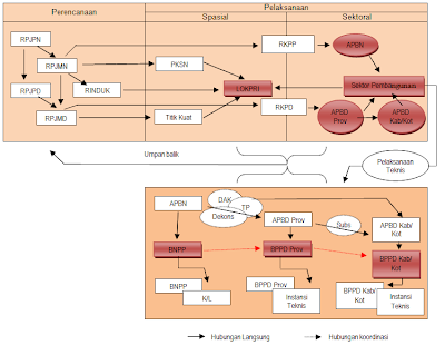
G. Mekanisme Pengelolaan Kawasan – Hubungan Kerja Dengan BNPP
Selama ini integrasi pembangunan kawasan perbatasan, pada skala nasional adalah merujuk pada penetapan kawasan sebagai Pusat Kegiatan Strategi Nasional (PKSN) – mengutip Rohmad Supriyadi (2011); dan penetapan Lokasi Prioritas (LOKPRI) oleh BNPP melalui penetapan Rencana Induk Pengelolaan Batas Wilayah Negara dan Kawasan Perbatasan oleh BNPP berdasarkan Peraturan BNPP No. 2 Tahun 2011.
Ditetapkannya 5 (lima) PKSN di Kalimantan Timur diharapkan dapat menjadi pusat pertumbuhan kawasan sekitarnya. Namun akibat keterbatasan infrastrukuktur transportasi; menyebabkan potensi ekonomi kawasan yang dijadikan dasar rujukan penetapan PKSN ini, tidak dapat dieksploitasi dengan baik untuk kemaslahatan penduduk setempat. Atau dalam arti kata lainnya, belum dapat terwujudkan, karena kawasan yang ditetapkan sebagai pusat pertumbuhan belum dapat berfungsi.
Sementara LOKPRI merupakan kesepakatan dalam melakukan tahapan kegiatan pembangunan di Kecamatan perbatasan (locus); Batasan wilayah pembangunannya lebih memperhatikan batasan wilayah administratif pemerintahan terdepan, yaitu “Kecamatan”. Ini mengisyaratkan strategi pembangunan yang diterapkan bersifat pemerataan untuk semua Kecamatan yang ada di wilayah perbatasan, karena disini pemahaman desentralisasi lebih ditekankan pada “desentralisasi fungsional” (Afriadi Sjahbana Hasibuan, 2011); atas dasar pertimbangan; bahwa (a) kawasan perbatasan sebagai bentang geografis yang mempunyai fungsi sama dalam konteks pengelolaan dan pengembangannya; dan (b) bersifat fungsional dalam satu entitas (“gabungan institusi”) yang wilayah kerjanya berada dalam satu kesatuan sistem geografis yang tidak seharusnya terkotak-kotak oleh batas administrasi daerah.
Pemerintah Provinsi Kalimantan Timur; berdasarkan perencanaan pembangunan yang tertuang dalam RPJM Daerah Tahun 2009-2013, membagi perwilayahan pembangunan di kawasan perbatasan, menggunakan konsep berupa penetapan lokasi 14 Desa/Kecamatan sebagai “titik-titik kuat pembangunan”. Keempat belas titik kuat dimaksud pada dasarnya tidak berbeda dengan konsep PKSN, yaitu menjadikan Desa/Kecamatan sebagai pusat pertumbuhan, namun konsep titik kuat sudah direncanakan koneksitas transportasinya, baik darat maupun udara.
Sebagai pusat pertumbuhan berdasarkan konsep titik kuat ini sifatnya berjenjang, karena tidak mungkin menjadikan pusat pertumbuhan secara bersamaan, tanpa didukung keterbukaan jalur transportasi, terutama sarana/prasarana jalan. Desa/ Kecamatan yang sudah terkoneksikan jalur transportasinya diharapkan dapat memberikan dorongan pertumbuhan wilayah sekitarnya, sekaligus menjadi batu loncatan untuk mendorong pembukaan jalur transportasi lebih dalam lagi hingga mencapai lokasi titik kuat lainnya yang sepenuhnya berada di kawasan perbatasan. Dikaitkan dengan LOKPRI, maka lokasi titik kuat yang tidak termasuk dalam LOKPRI merupakan Penunjang LOKPRI.
Keterangan :
RPJPN = Rencana Pembangunan Jangka Panjang Nasional RPJMN = Rencana Pembangunan Jangka Menengah Nasional
RPJPD = Rencana Pembangunan Jangka Panjang Daerah RPJMD = Rencana Pembangunan Jangka Menengah Daerah
RKPP = Rencana Kerja Pemerintah Pusat RKPD = Rencana Kerja Pemerintah Pusat
DAK = Dana Alokasi Khusus TP = Tugas Pembantuan
Dekons = Dekonsentrasi Subs = Subsidi Pembangunan
RINDUK = Rencana Induk LOKPRI = Lokasi Prioritas
K/L = Kementrian/Lembaga Pemerintah Non Kementrian Prov/Kab/ Kot = Provinsi/Kabupaten/Kota
Pembagian perwilayahan pembangunan seperti disebutkan diatas mengindika-sikan bahwa strategi perwilayahan di kawasan perbatasan sudah terdapat sinkronisasi antara perencanaan pusat dan daerah – sehingga pertanyaannya; bagaimana dengan sinkronisasi secara sektoral. Tentunya, perlu ada kesepakatan mengenai mekanisme hubungan kerja antara BNPP dengan BPPD. Pada Bagan 1 diatas, mekanisme dimaksud pada dasarnya tidak terdapat perbedaan prinsip – hanya saja dari aspek spasial-nya adalah merujuk pada LOKPRI. Sementara dari pelaksanaan program pembangunan, terutama pelaksanaan teknis di lapangan sepenuhnya diserahkan pada Instansi Pemerintah Daerah, dibawah pemantauan/pengendalian BPPD secara berjenjang – BPPD Provinsi dan BPPD Kabupaten/Kota. Selama ini mata rantai hubungan kerja antara BNPP dan BPPD, khususnya dengan BPPD Provinsi putus, karena secara teknis; pelaksanaan program dilimpahkan pada Kabupaten/Kota terkait melalui pembiayaan Tugas Pembantuan (TP); atau dilaksanakan langsung oleh BNPP.
Idealnya, BNPP lebih memfokuskan alokasi pembiayaan melalui Dana Alokasi Khusus (DAK), dengan program yang telah disepakati bersama – implementasinya dapat diserahkan pada BPPD Provinsi atau Kabupaten/Kota. Mohammad Ikhwanuddin Mawardi (2009; 109-122); cukup jelas menggambarkan bagaimana tahapan pengalihan dana Dekonsentrasi dan Tugas Pembantuan menjadi DAK.
Pengalaman selama ini, dan ini dapat juga dikatakan sebagai proses pembelajaran bagi BNPP maupun BPPD; bahwa tuntutan administratif yang harus ditangani BNPP – sebagai pertanggungjawaban didalam mengelola dana TP maupun langsung bertindak sebagai pelaksana teknis dilapangan; banyak mensita waktu untuk mengurusnya, sehingga mengurangi kesempatan waktu yang seharusnya dapat dipergunakan untuk merumuskan pelbagai kebijakan yang bersifat strategis. Apabila kita arif dan bijak menempatkan pasal 4, 19 dan 21 Peraturan Presiden No. 12 Tahun 2010, sebagai landasan pijakan mengoptimalkan peran BNPP, maka hal-hal yang bersifat taktis (“jangka pendek”) diserahkan pada BPPD, karena BNPP masih dapat berfungsi melakukan koordinasi dan pemantauan – tantangan luas kawasan perbatasan (darat dan laut), termasuk pulau-pulau terluar; dengan segala keterbatasannya, membutuhkan pemikiran yang brilian; dan ini hanya dapat dilakukan; apabila beban pekerjaan yang bersifat taktis dikurangi bobotnya. Riq Duques dan Paul Kasge (dalam Frances Hesselbein et al, 1997; 39-51); menyebutkan ukuran dan sentralisasi (“kasus perusahaan besar” yang dapat dipadankan kelembagaan pemerintahan) – tidak selalu memberikan pengaruh pada peningkatan kinerja. Atau apa yang dikatakan oleh Syaukani HR et al (2002; 213-214); salah satu kesalahpahaman tentang otonomi daerah, daerah dipretensikan belum siap dan belum mampu – pemberian tugas kepada daerah juga harus diikuiti pelimpahan kewenangan. Kedua pendapat diatas, apabila dirunut berdasarkan ranah manajemen; menegaskan akan arti pentingnya span of control – semakin jauh jarak antara pengambil keputusan dengan tindakan (eksekusi) yang harus diambil, mengharuskan adanya pelimpahan wewenang. Artinya, pengelolaan perbatasan tidak sepenuhnya hanya dapat dilakukan di Jakarta, peran aktif daerah tetap dikedepan, guna memperpendek span of control tadi, Semuanya ini pada akhirnya bermuara pada “trust” (meminjam istilah Francis Fukuyama) antara BNPP dan BPPD.
H. Penganggaran Keuangan
Umumnya masalah yang dihadapi oleh BPPD dalam menghimpun alokasi dana pada setiap Instansi Pemerintah, yang mengalokasikan dana pembangunan kawasan perbatasan, karena belum adanya keseragaman penganggaran pada APBD, khususnya dalam Daftar Pelaksanaan Anggaran (DPA) tahun berjalan. Ini patut menjadi perhatian, karena dalam setiap Rencana Aksi (Ranaksi) tahunan, setiap Pemerintah Daerah harus mengetahui alokasi dana APBD yang diperuntukkan pada kawasan perbatasan, sehingga untuk mengatasi permasalahan ini perlu adanya kesepakatan penetapan anggarannya secara nasional, mengingat terdapat 12 Provinsi (CWA) dan 38 Kabupaten/Kota (WKP) yang memiliki kawasan perbatasan.
Dalam Peraturan Pemerintah No. 58 Tahun 2005 tentang Pengelolaan Keuangan Daerah, yang selanjutnya dijabarkan lebih lanjut berdasarkan Peraturan Menteri Dalam Negeri No. 59 Tahun 2007 tentang Perubahan Keputusan Menteri Dalam Negeri No. 13 Tahun 2006 tentang Pedoman Pengelolaan Keuangan Daerah, khususnya pasal 35, yang memberikan kewenangan bagi daerah untuk melakukan klasifikasi program/ kegiatan, sesuai urusan pemerintahan dan kewenangan daerah. Apabila hal ini dapat diwujudkan maka program, pembiayaan dan tolok ukur kegiatan Instansi Pemerintah yang berkiprah langsung dalam percepatan pembangunan kawasan perbatasan, dapat diketahui secara pasti; dan ini akan memudahkan kegiatan pemantauan di lapangan.
I. Dukungan Sumber Daya Aparatur
Dukungan sumber daya aparatur; sebagai implikasi dari adanya pelaksanaan program kerja teknis sektoral oleh BPPD, apalagi dalam statusnya sebagai Badan Otorita Khusus – mengharuskan tersedianya aparatur yang memahami tugas/pekerjaan teknis, sehingga berdampak terhadap kebutuhan aparatur dari Instansi teknis Pemerintah terkait, baik dalam status diperbantukan atau dipekerjakan.
Pada tingkat BPPD, kebutuhan Aparatur tadi lebih pada tataran teknis, sedangkan BNPP tataran-nya lebih pada strategi kebijakan, sehingga tuntutan terhadap kebutuhan multidisiplin ilmu-nya lebih kompleks; Dan ini proses perekrutannya dapat berasal dari K/L teknis/sektoral – mereka umumnya memiliki pengalaman teoritis yang didukung oleh latarbelakang pendidikan yang sesuai, serta pengalaman pragmatis yang ditempa oleh pengalaman emperik, selama melaksanakan tugasnya di K/L bersangkutan. Pengalaman selama ini membuktikan bahwa pengalaman kerja berdasarkan proses otodidak tidak selalu membawa hasil yang optimal. Pembangunan kawasan perbatasan harus kita sepakati bersama bahwa penanganannya tidak berorientasi pada “working is usually”, akan tetapi bekerja penuh dedikasi – semoga ini dapat dipahami.
O l e h
Diddy Rusdiansyah A.D, SE., MM
Kabid. Pembinaan Ekonomi & Dunia Usaha Badan Pengelolaan Kawasan Perbatasan, Pedalaman & Daerah Tertinggal Provinsi Kalimantan Timur
Daftar Kepustakaan
Buku teks/makalah/hasil peneltian
1) Hasibuan, DR. Afriadi Sjahbana, MPA. M.Com; Revitalisasi Pengembangan Wilayah Sebagai Upaya Percepatan Pertumbuhan Ekonomi Wilayah Perbatasan (suatu handout). Disampaikan pada Workshop Percepatan Pertumbuhan Ekonoi Wilayah Perbatasan, diselenggarakan DITJEN BANGDA Kementrian Dalam Negeri, tanggal 20 Juni 2011. Jakarta.
2) Hesselbein, Frances, Marshal Goldsmith & Richard Bechard (editor). 1997. The Organization of the Future. Alih Bahasa Ahmad Kemal. PT. Elex Media Komputindo. Jakarta.
3) HR, Drs. H. Syaukani, Prof. DR. Affan Gaffar, MA dan Prof. DR. M. Ryaas Rasyid, MA. 2002. Otonomi Daerah Dalam Negara Kesatuan. Cetakan I. Maret 2002. Pustaka Pelajar. Yogyakarta.
4) Mawardi, Mohammad Ikhwanuddin. 2009. Membangun Daerah yang Berkemajuan, Berkeadilan, dan Berkelanjutan. Cetakan Pertama. November 2009. IPB Press. Bandung.
5) Rewansyah, DR. Asmawi, M.Sc. 2010. Reformasi Birokrasi Dalam Rangka Good Governance. Cetakan Pertama. Perbruari 2010. CV. Yusaintanas Prima. Jakarta.
6) Supriyadi, Ir. Rohmad, M.Si. 2011; Kebijakan & Strategi Untuk Mendorong Percepatan Pertumbuhan Ekonomi Kawasan Perbatasan (sebuah handout). Disampaikan pada Workshop Percepatan Pertumbuhan Ekonomi Wilayah Perbatasan, diselenggarakan DITJEN BANGDA Kementrian Dalam Negeri, tanggal 20 Juni 2011. Jakarta.
7) Tim Peneliti KODAM VI/MLW. 2012. Executif Summary Penelitian Wawasan Kembangsaan Masyarakat Perbatasan RI – Malaysia di Wllayah Kodam VI/Mulawarman. Juni 2012.
Peraturan-peraturan
8) Undang-Undang No. 26 Tahun 2007 tentang Penataan Ruang.
9) Undang-Undang No. 43 Tahun 2008 tentang Wilayah Negara.
10)Peraturan Pemerintah No. 58 Tahun 2005 tentang Pengelolaan Keuangan Daerah.
11)Peraturan Pemerintah No. 38 Tahun 2007 tentang Pembagian Urusan Pemerintahan antara Pemerintah, Pemerintahan Daerah Provinsi dan Pemerintahan Daerah Kabupaten/Kota.
12)Peraturan Pemerintah No. 26 Tahun 2008 tentang Rencana Tata Ruang Wilayah.
13)Peraturan Presiden No. 12 Tahun 2010 tentang Badan Nasional Pengelola Perbatasan.
14)Peraturan Menteri Dalam Negeri No. 59 Tahun 2007 tenatng Perubahan Keputusan Menteri Dalam Negeri No. 13 Tahun 2006 tentang Pedoman Pengelolaan Keuangan Daerah
15)Peraturan Badan Nasional Pengelola Perbatasan No. 2 Tahun 2011 tentang Rencana Induk Pengelolaan Batas Wilayah Negara dan Kawasan Perbatasan.
16)Peraturan Gubernur No. 34 Tahun 2009 tentang Rencana Pembangunan Jangka Menengah Daerah Provinsi Kalimantan Timur Tahun 2009-2013.







Users Today : 81
Users Yesterday : 82
This Month : 1538
This Year : 9733
Total Users : 48760
Views Today : 117
Total views : 75569
Who's Online : 2
Leave a Reply